MacX ' NoteBook
11:54 · Nov 28, 2024 · Thu
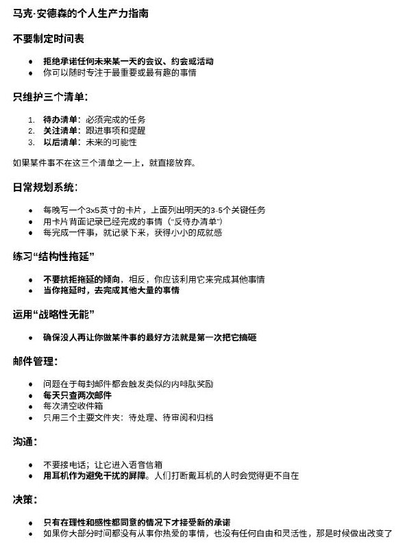
#学习 个人生产力指南
Home
Powered by
BroadcastChannel
&
Sepia