#AI #编程 一个基于AI的多代理研究助手项目:AI-Data-Analysis-MultiAgent,这个agent团队可以自动化完成数据分析、生成研究假设、图表可视化、报告生成等整个流程任务
https://github.com/starpig1129/AI-Data-Analysis-MultiAgent
https://github.com/starpig1129/AI-Data-Analysis-MultiAgent
#材料 化疗的前体芥子气,化疗作为当代癌症治疗的重要组成部分,其起源可以追溯到第一次世界大战期间意外使用的化学武器芥子气。尽管芥子气具有破坏性影响,但其摧毁淋巴组织和骨髓的能力促使研究人员探索其在对抗癌细胞方面的潜力,标志着从战争武器到治疗工具的变革性旅程的开始。
https://www.perplexity.ai/page/chemotherapy-s-precursor-D8oZDWLrSfu7mNh3rycoTQ
https://www.perplexity.ai/page/chemotherapy-s-precursor-D8oZDWLrSfu7mNh3rycoTQ
#材料 科学家们合成了一种非凡的硫属化物玻璃,这种玻璃在暴露于伽马辐射后能够自我修复,为极端环境如太空和放射性设施中的耐用材料开辟了新的可能性。据《科学警报》报道,这一自愈玻璃技术的突破可能会彻底改变高辐射环境中的辐射防护和传感能力。
https://www.perplexity.ai/page/gamma-resistant-self-healing-g-uMSHjDIPSg2BcQ9I36hCLw
https://www.perplexity.ai/page/gamma-resistant-self-healing-g-uMSHjDIPSg2BcQ9I36hCLw
#材料 黑色真菌正在治愈切尔诺贝利,在切尔诺贝利4号反应堆发现的黑色真菌不仅在极端辐射环境中茁壮成长,还通过辐射合成将辐射转化为化学能,突显了它们在环境修复、太空探索和辐射防护方面的潜力。
https://www.perplexity.ai/page/black-fungus-is-healing-cherno-bgic0mWKSSa3EIHpYPEjvQ
https://www.perplexity.ai/page/black-fungus-is-healing-cherno-bgic0mWKSSa3EIHpYPEjvQ
#材料 菌丝体是地下生长的真菌丝状网络,已成为可持续建筑的有前途材料。结合产生黑色素的真菌菌株以增强辐射防护,具有自我修复和自我复制的潜力,对于长期太空任务至关重要https://www.perplexity.ai/page/nasa-s-mycelium-material-SJIwHM_oSvKQpMFA5FRIig
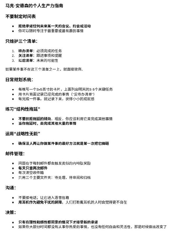
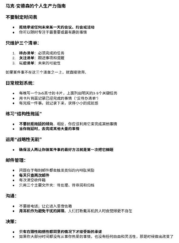
#编程 目前市场上几乎所有帮你写代码的 AI 助手
Github Copilot
Bolt
cursor ai
codeiumdev Windsurf
PearAI
Vercel v0
Claude AI Artifacts
ChatGPT Canvas
Aider http://aider.chat
Cline https://github.com/cline/cline
Lovable
OpenHands https://github.com/All-Hands-AI/OpenHands…
Cody AI
Amazon Q Developer https://aws.amazon.com/q/developer/
智谱 AI 的 CodeGeeX https://codegeex.cn
Baidu 的 文心快码 https://comate.baidu.com/en
Alibaba 的通义灵码 https://tongyi.aliyun.com/lingma/
Alipay 的 CodeFuse https://codefuse.alipay.com/vat/home
Bytedance 的 MarsCode
腾讯云 AI 代码助手 https://copilot.tencent.com
Monica Code
代码小浣熊 https://xiaohuanxiong.com/code
Github Copilot
Bolt
cursor ai
codeiumdev Windsurf
PearAI
Vercel v0
Claude AI Artifacts
ChatGPT Canvas
Aider http://aider.chat
Cline https://github.com/cline/cline
Lovable
OpenHands https://github.com/All-Hands-AI/OpenHands…
Cody AI
Amazon Q Developer https://aws.amazon.com/q/developer/
智谱 AI 的 CodeGeeX https://codegeex.cn
Baidu 的 文心快码 https://comate.baidu.com/en
Alibaba 的通义灵码 https://tongyi.aliyun.com/lingma/
Alipay 的 CodeFuse https://codefuse.alipay.com/vat/home
Bytedance 的 MarsCode
腾讯云 AI 代码助手 https://copilot.tencent.com
Monica Code
代码小浣熊 https://xiaohuanxiong.com/code