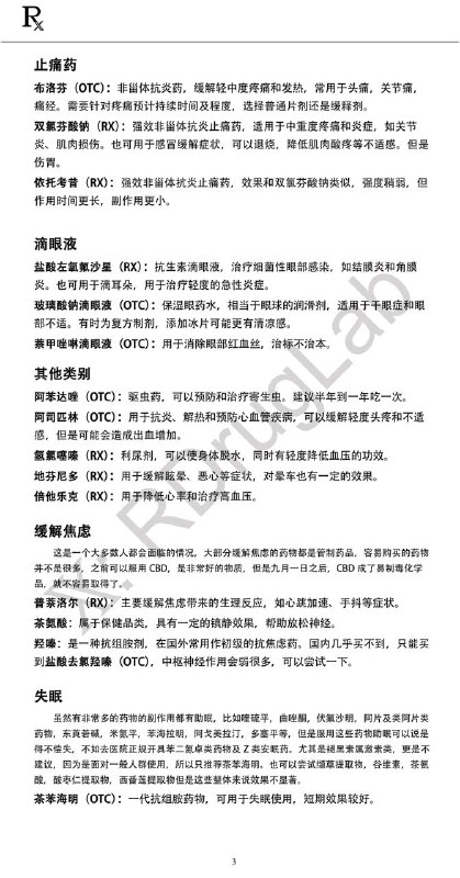
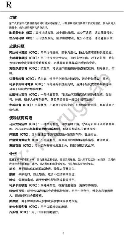
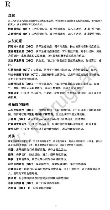
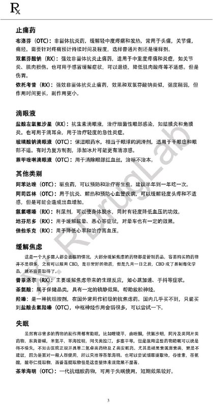
MacX ' NoteBook
13:24 · Jan 24, 2025 · Fri
#生活
穿搭
生活
13:13 · Jan 24, 2025 · Fri
#生活
男性穿插
生活
06:38 · Dec 3, 2024 · Tue
#生活
日本七万元的小房车,油耗才 4L/100Km
https://twitter.com/i/status/1863800280271482977
X (formerly Twitter)
X
生活
06:15 · Dec 3, 2024 · Tue
#生活
【NS】Switch游戏合集包
描述:5TB Switch游戏资源合集,下载后将后缀名.PDF删除即可
链接:
https://www.alipan.com/s/WWCcT9ZV6fM
生活
08:24 · Nov 29, 2024 · Fri
#生活
如何正确识别年度体检中的“误区”?
生活
08:24 · Nov 29, 2024 · Fri
#生活
如何正确识别年度体检中的“误区”?
生活
05:59 · Nov 21, 2024 · Thu
#生活
香港九大银行谁家强
一图看懂香港九大银行的开户条件、费用、服务等方面的信息
生活
05:44 · Nov 6, 2024 · Wed
#生活
葫芦娃的真正含义
https://twitter.com/Morris_LT/status/1853986641331081499
X (formerly Twitter)
Morris (@Morris_LT) on X
大后才知道了葫芦娃的真正含义。原来蛇精对付七个葫芦娃的手段,是映照社会中的七种人。大娃力大无穷,象征能力出众的人,蛇精就用金钱对付他,掉进钱眼儿里就只能任人摆布。二娃千里眼,顺风耳,代表能辨是非的人,蛇精用歪风邪气对付他,用流言蜚语重伤他,最后让他识人不清,迷失方向。三娃钢筋铁骨
生活
09:35 · Nov 4, 2024 · Mon
#生活
「腹式呼吸为什么能缓解焦虑?」
之前我们科普过,真的强烈建议大家多做腹式呼吸,它是一个强大的抗病“工具箱”:
1、它可以将身体带回神经系统的平静部分,即副交感神经系统(控制消化、休息,并可帮助减缓呼吸和心率),关闭负责“战斗或逃跑”的交感神经反应;
2、有助降低皮质醇水平、降血压、缓解焦虑;
3、改善自主神经对压力的反应,改善动脉血流量、睡眠质量等...
生活
14:25 · Oct 31, 2024 · Thu
#生活
你知道蜂蜜和洋葱一起可以大大增强你的免疫系统吗?
https://twitter.com/i/status/1851751869414101213
X (formerly Twitter)
Interesting STEM (@InterestingSTEM) on X
Did you know honey and onion together could supercharge your immune system?
生活
09:17 · Oct 29, 2024 · Tue
#生活
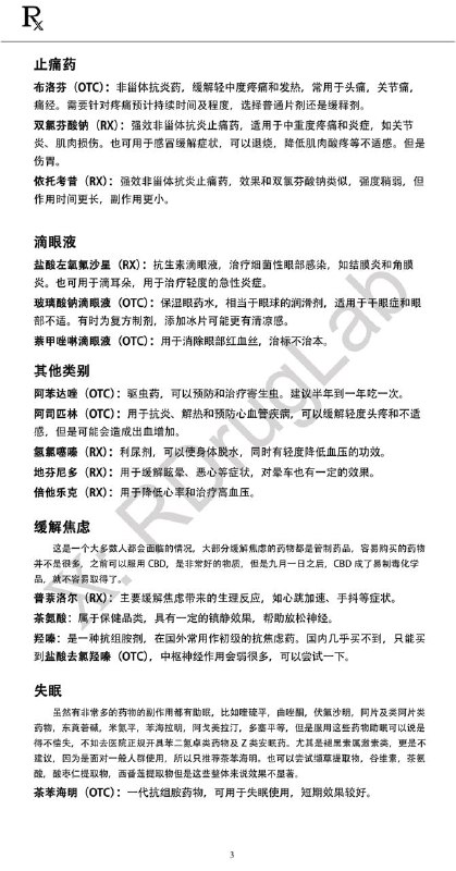
「常用的原研药药名以及药厂」
当专利药过了专利保护期,由原生产商生产的药品称为原研药,其他生产商生产仿制出的药品称为仿制药。
生活
09:11 · Oct 29, 2024 · Tue
#生活
办理一张香港银行卡真的是太有必要了,对于币圈出金、国际投资、外贸或者留学等领域的人,会有很多方便,再比如购买ChatGPT、亚马逊云、油管会员或者推特会员等等。
https://twitter.com/Crypto_QianXun/status/1848909298073801021
X (formerly Twitter)
千寻
🌸
(@Crypto_QianXun) on X
香港六大行开户门槛对比
生活
07:47 · Oct 29, 2024 · Tue
#生活
机油粘度
https://twitter.com/i/status/1851092892489551912
X (formerly Twitter)
Engineering Explained (@Engineering67) on X
Oil test
生活
07:31 · Oct 29, 2024 · Tue
#生活
Blood Compatibility 血型兼容性
https://twitter.com/i/status/1850880409501917591
X (formerly Twitter)
Interesting STEM (@InterestingSTEM) on X
Blood Compatibility
生活
04:19 · Oct 25, 2024 · Fri
#生活
https://twitter.com/InterestingSTEM/status/1849389159254831515
X (formerly Twitter)
Interesting STEM (@InterestingSTEM) on X
Kitchen Goals
生活
05:20 · Oct 23, 2024 · Wed
#生活
实用的缝纫技巧
https://twitter.com/awkwardgoogle/status/1848907444132679732
X (formerly Twitter)
Interesting things (@awkwardgoogle) on X
Useful Sewing tips
生活
07:39 · Oct 22, 2024 · Tue
#生活
https://x.com/i/status/1848363621019177454
X (formerly Twitter)
Massimo (@Rainmaker1973) on X
How to tie a butterfly ribbon
生活
07:24 · Oct 22, 2024 · Tue
#生活
https://twitter.com/ComputerrBooks/status/1848349719828770824
X (formerly Twitter)
Today I Learned (@ComputerrBooks) on X
Some practical tips…
生活
06:12 · Oct 22, 2024 · Tue
#生活
https://twitter.com/Rainmaker1973/status/1848259790734066088
X (formerly Twitter)
Massimo (@Rainmaker1973) on X
A modification to better adapt bandages to joints
生活
08:38 · Oct 21, 2024 · Mon
#生活
生活
Home
Powered by
BroadcastChannel
&
Sepia